移动互联网开发软件工程
0. 课程内容

1. 快速入门
1.1 系统概述
1.1.1 发展
Android:一个基于Linux内核与其它开源软件的移动操作系统
iOS:苹果公司手机操作系统
HarmonyOS:华为公司基于“同⼀套系统能力,适配多种终端形态”的分布式理念,从而为不同利益相关者提供便利的面向未来全场景的、支持多设备互联的操作系统 。
HarmonyOS对Android的应⽤提供了很好的兼容,其内核仍然是Linux内核,未来会替换为更加适应物联网应用的微内核。
HMS(HUAWEI Mobile Services,华为移动服务)则是华为公司推出的一系列服务的合集

Android和HarmonyOS都是移动设备操作系统,用以隔离多样的硬件平台。HMS Core是所有HMS应用所依赖的基础库。

1.1.2 开发视角


1.1.3 系统架构
HarmonyOS采用分层结构,大致可以分为内核层、系统服务层、框架层和应用层 。

1.1.4 系统技术特性
HarmonyOS是⼀个多设备互连的分布式操作系统,通过分布式软总线、分布式设备虚拟化、分布式数据管理和分布式任务调度从而达到“硬件互助, 资源共享” 。
分布式软总线是多种终端设备的统一基座,为设备之间的互连互通提供了统一的分布式通信能力,能够快速发现并连接设备,高效地分发任务和传输数据 。
1.2 App结构
1.2.1 应用
在开发态,一个应用包含一个或者多个Module,可以在DevEco Studio工程中创建一个或者多个 Module。
Module是HarmonyOS应用/服务的基本功能单元,包含了源代码、资源文件、第三方库及应用/服务配置文件,每一个Module都可以独立进行编译和运行。
Module分为“Ability”和“Library”两种类型,“Ability”类型的Module对应于编译后的HAP(Harmony Ability Package);“Library”类型的Module对应于HAR(Harmony Archive),或者HSP (Harmony Shared Package)。

1.2.2 HAP
开发者通过DevEco Studio把应用程序编译为⼀个或者多个.hap后缀的文件,即HAP。HAP是HarmonyOS应用安装的基本单位,包含了编译后的代码、资源、三方库及配置文件。HAP可分为Entry和Feature两种类型。
Entry类型的HAP:是应用的主模块,在module.json5配置文件中的type标签配置为“entry”类型。在同一个应用中,同一设备类型只支持一个Entry类型的HAP,通常用于实现应用的入口界⾯、入口图标、主特性功能等。
Feature类型的HAP:是应用的动态特性模块,在module.json5配置文件中的type标签配置为“feature”类型。 一个应用程序包可以包含一个或多个Feature类型的HAP,也可以不包含;Feature类型的HAP通常用于实现应用的特性功能,可以配置成按需下载安装,也可以配置成随Entry类型的HAP一起下载安装(请参见module对象内部结构中的“deliveryWithInstall”)。
每个HarmonyOS应用可以包含多个.hap文件,一个应用中的.hap文件合在一起称为一个Bundle,而bundleName 就是应用的唯一标识(请参见app.json5配置文件中的bundleName标签)。需要特别说明的是:在应用上架到应用市场时,需要把应用包含的所有.hap文件(即Bundle)打包为一个.app后缀的文件用于上架,这个.app文件称为 App Pack(Application Package),其中同时包含了描述App Pack属性的pack.info文件;在云端(服务器)分发和终端设备安装时,都是以HAP为单位进行分发和安装的。
1.2.3 App结构
打包后的HAP包结构包括ets、libs、resources等文件夹和resources.index、module.json、pack.info等文件。
- ets目录:用于存放应用代码编译后的字节码文件。
- libs目录:用于存放库文件。库文件是HarmonyOS应用依赖的第三方代码(.so二进制文件)。
- resources目录:用于存放应用的资源文件(字符串、图片等),便于开发者使用和维护,详见资源分类与访问。
- resources.index:资源索引表,由IDE编译工程时生成。
- module.json:HAP的配置文件,内容由工程配置中的module.json5和app.json5组成,该文件是HAP中必不可少的文件。IDE会自动生成一部分默认配置,开发者按需修改其中的配置。详细字段请参见应用配置文件。
- pack.info:Bundle中用于描述每个HAP属性的文件,例如app中的bundleName和versionCode信息、module中的name、type和abilities等信息,由IDE工具生成Bundle包时自动生成。


2. ArkTs
2.1 发展历史
2.1.1 JS语言
JS语⾔由Mozilla创造,最初主要是为了解决页面中的逻辑交互问题,它和HTML(负责页面内容)、CSS(负责页面布局和样式)共同组成了Web页面/应⽤开发的基础。
随着Web和浏览器的普及,以及Node.js进⼀步将JS扩展到了浏览器以外的环境,JS 语言得到了飞速的发展。
2.1.2 Web前端框架
为了提升应用的开发效率,相应的JS前端框架也不断地涌现出来。其中比较典型 的有Facebook发起的React.js,以及个人开发者尤雨溪发起的Vue.js。React和 Vue的主要出发点都是将响应式编程的能力引入到应用开发中,实现数据和界面内容的自动关联处理。
补充:MVVM、MVP与MVC
MVVM、MVP和MVC都是用于解决UI界面和业务逻辑分离的架构模式,
2.1.2.1 MVC (Model-View-Controller)
这是最古老、最基础的模式。
- Model(模型):负责数据和业务逻辑。它代表应用程序的核心数据(如从数据库获取用户信息)。
- View(视图):负责UI展示。它从Model获取数据并渲染给用户看(如一个HTML页面或一个Android的XML布局)。
- Controller(控制器):是用户交互的入口。它接收用户输入(如点击事件),调用Model进行数据处理,然后选择并更新相应的View。
关键点:
- View和Model是知道的彼此的存在的,它们之间有一定耦合。
- Controller是“中介”,但它并不完全解耦View和Model。
例子(Web应用):
用户点击一个“刷新”按钮(View)。
-> 点击事件被发送到Controller。
-> Controller调用Model的
fetchData()方法。-> Model从服务器获取新数据。
-> Controller接收到新数据后,决定渲染“dataView.jsp”(View)。
-> “dataView.jsp” 从Model中读取数据并生成HTML页面。
2.1.2.2 MVP (Model-View-Presenter)
MVP是MVC模式的一种演化,旨在更彻底地分离View和Model。
- Model(模型):同MVC,负责数据和业务逻辑。
- View(视图):负责UI展示。但它是一个被动视图(Passive View),它不知道Model的存在。它只提供UI控件和设置UI的方法(如
setText(String text))。- Presenter(呈现器):是MVP的核心。它充当View和Model之间的“中间人”。它从Model获取数据,进行逻辑处理,然后通知View更新界面。
关键点:
- View和Model完全不知道彼此的存在,彻底解耦。它们都只与Presenter通信。
- View通过接口与Presenter交互,这使得可以轻松地用Mock View进行单元测试(测试Presenter的逻辑)。
- 所有展示逻辑都在Presenter中,所以Presenter可能会变得很重,但它被称为“胖Presenter”。
例子(Android):
用户点击一个“刷新”按钮(View)。
-> View的
OnClickListener调用mPresenter.refreshData()。-> Presenter调用
model.fetchData()。-> Model获取数据后,通过回调将结果返回给Presenter的
onDataFetched(String data)方法。-> Presenter接收到数据
data,然后调用mView.updateTextView(data)(mView是View的接口)。-> View实现类(如Activity)执行
updateTextView方法,更新UI。2.1.2.3 MVVM (Model-View-ViewModel)
MVVM是MVP模式的进一步演化,其核心是数据绑定(Data Binding)。
- Model(模型):同MVC和MVP,负责数据和业务逻辑。
- View(视图):负责UI展示。在MVVM中,它通过声明式的方式(如XAML, HTML模板)绑定到ViewModel的属性/命令上。
- ViewModel(视图模型):它是View的抽象。它包含了View所需的数据和命令(Command),并且这些数据是可观察的(Observable)(例如使用
LiveData,RxJava,或Vue.js/React的响应式状态)。关键点:
- View和ViewModel是松散耦合的。View通过绑定“知道”ViewModel,但ViewModel对View一无所知。
- 几乎不需要在View中写代码来更新UI(理想状态下是零代码),更新是自动的。这大大减少了View层的代码(如Activity/Fragment变得非常轻量)。
- 依赖数据绑定框架来实现自动化同步。
例子(使用Jetpack的Android):
- View(XML布局)中使用
@{}语法将TextView的text属性绑定到ViewModel的userNameObservable字段上。- 用户点击一个绑定到ViewModel的
refreshCommand的按钮。- ViewModel执行
refreshCommand,调用Model的fetchData()。- Model返回数据,ViewModel将数据设置到
userName字段。- 由于
userName是Observable的,数据绑定框架自动检测到变化,并通知绑定的TextView更新文本。Presenter中mView.updateText()那一步被框架自动化了。
2.1.3 TS语言
TS主要从以下几个方面做了进⼀步的增强:
- 引入了类型系统,并提供了类型检查以及类型自动推导能力,可以进行编译时错误检查,有效的提升了代码的规范性以及错误检测范围和效率。
- 在类型系统基础上,引入了声明文件(Declaration Files)来管理接口或其他自定义类型。声明文件⼀般是以d.ts的形式来定义模块中的接口,这些接口和具体的实现做了相应的分离,有助于各模块之间的分工协作。
- 另外,TS通过接口,泛型(Generics)等相关特性的支持,进一步增强了设计复杂的框架所需的扩展以及复用能力。
2.1.4 ArkTS语言
ArkTS是HarmonyOS优选的主力应用开发语言。ArkTS基于TypeScript(简称TS)语言扩展而来,是TS的超集。
- ArkTS继承了TS的所有特性。
- 当前,ArkTS在TS基础上主要扩展了声明式UI能力,让开发者以更简洁、更自然的方式开发高性能应用。当前扩展的声明式UI包括如下特性。
- 基本UI描述:ArkTS定义了各种装饰器、自定义组件、UI描述机制,再配合UI开发框架中的UI内置组件、事件方法、属性方法等共同构成 了UI开发的主体。
- 状态管理:ArkTS提供了多维度的状态管理机制,在UI开发框架中,和UI相关联的数据,不仅可以在组件内使用,还可以在不同组件层级间传递,比如父子组件之间、爷孙组件之间,也可以是全局范围内的传递,还可以是跨设备传递。另外,从数据的传递形式来看,可分为只读的单向传递和可变更的双向传递。开发者可以灵活的利用这些能力来实现数据和UI的联动。
- 动态构建UI元素:ArkTS提供了动态构建UI元素的能力,不仅可自定义组件内部的UI结构,还可复用组件样式,扩展原生组件。
- 渲染控制:ArkTS提供了渲染控制的能力。条件渲染可根据应用的不同状态,渲染对应状态下的部分内容。循环渲染可从数据源中迭代获取数据,并在每次迭代过程中创建相应的组件。
- 使用限制与扩展:ArkTS在使⽤过程中存在限制与约束,同时也扩展了双向绑定等能力。
- 未来,ArkTS会结合应用开发/运行的需求持续演进,逐步提供并行和并发能力增强、类型系统增强、分布式开发范式等更多特性。

2.2 基础语法
2.2.1 变量声明 常量声明
以关键字let开头的声明引入变量,该变量在程序执行期间可以具有不同的值。
let hi: string = "hello"
hi = "hello, world"
以关键字const开头的声明引入只读常量,该常量只能被赋值一次
const hello: string = "hello"
ArkTS规范中列举了所有允许自动推断类型的场景。以下示例中,两条声明语句都是有效的,两个变量都是string类型:
let hi1: string = "hello"
let hi2 = "hello, world"
2.2.2 基本类型
Number:任何整数和浮点数都可以被赋给此类型的变量。Boolean:由 true和false两个逻辑值组成。String:代表字符序列;可以使用转义字符来表示字符。Void:用于指定函数没有返回值。Object:所有引用类型的基类型。Array:由可赋值给数组声明中指定的元素类型的数据组成的对象。Enum:枚举类型,是预先定义的一组命名值的值类型。Union:联合类型。Aliases:匿名类型。
2.2.2.1 Number
ArkTS提供number和Number类型,任何整数和浮点数都可以被赋给此类型的变量。
数字字面量包括整数字面量和十进制浮点数字面量。
整数字面量:
- 十进制:1,-2,114
- 十六进制:0x001,-0xF1A7
- 八进制:0o77
- 二进制:0d01
浮点字面量:
- 十进制整数,可为有符号数
- 小数点(“.”)
- 小数部分(由十进制数字字符串表示)
- 以“e”或“E”开头的指数部分,后跟有符号(即,前缀为“+”或“-”)或无符号整数。
2.2.2.2 String
string代表字符序列;可以使用转义字符来表示字符。
字符串字面量由单引号(’)或双引号(”)之间括起来的零个或多个字符组成。字符串字面量还有一种特殊形式,是用反向单引号(`)括起来的模板字面量。
let s1 = 'Hello, world!\n';
let s2 = 'this is a string';
let a = 'Success';
let s3 = `The result is ${a}`;
2.2.2.3 Object & Array
Object类型
- Object类型是所有引用类型的基类型。任何值,包括基本类型的值(它们会被自动装箱),都可以直接被赋给Object类型的变量。
Array类型
- array,即数组,是由可赋值给数组声明中指定的元素类型的数据组成的对象。 数组可由数组复合字面量 (即用方括号括起来的零个或多个表达式的列表,其中每个表达式为数组中的一个元素)来赋值。数组的长度由数组中元素的个数来确定。数组中第一个元素的索引为0。
- 以下示例将创建包含三个元素的数组:
let names: string[] = ['Alice', 'Bob', 'Carol'];
2.2.2.4 Enum
enum类型,又称枚举类型,是预先定义的一组命名值的值类型,其中命名值又称为枚举常量。 使用枚举常量时必须以枚举类型 名称为前缀。
enum ColorSet { Red, Green, Blue }
let c: ColorSet = ColorSet.Red;
常量表达式可以用于显式设置枚举常量的值。
enum ColorSet { White = 0xFF, Grey = 0x7F, Black = 0x00 }
let c: ColorSet = ColorSet.Black;
2.2.2.5 Union
union类型,即联合类型,是由多个类型组合成的引用类型。联合类型包含了变量可能的所有类型。
class Cat {
// ...
}
class Dog {
// ...
}
class Frog {
// ...
}
type Animal = Cat | Dog | Frog | number
// Cat、Dog、Frog是⼀些类型(类或接口)
let animal: Animal = new Cat();
animal = new Frog();
animal = 42;
// 可以将类型为联合类型的变量赋值为任何组成类型的有效值
可以用不同的机制获取联合类型中特定类型的值。
class Cat { sleep () {}; meow () {} }
class Dog { sleep () {}; bark () {} }
class Frog { sleep () {}; leap () {} }
type Animal = Cat | Dog | Frog | number
let animal: Animal = new Frog();
if (animal instanceof Frog) {
let frog: Frog = animal as Frog; // animal在这⾥是Frog类型
animal.leap();
frog.leap();
// 结果:⻘蛙跳了两次
}
animal.sleep (); // 任何动物都可以睡觉
2.2.2.6 Aliases
Aliases类型为匿名类型(数组、函数、对象字面量或联合类型)提供名称, 或为已有类型提供替代名称。
type Matrix = number[][];
type Handler = (s: string, no: number) => string;
type Predicate <T> = (x: T) => Boolean;
type NullableObject = Object | null;
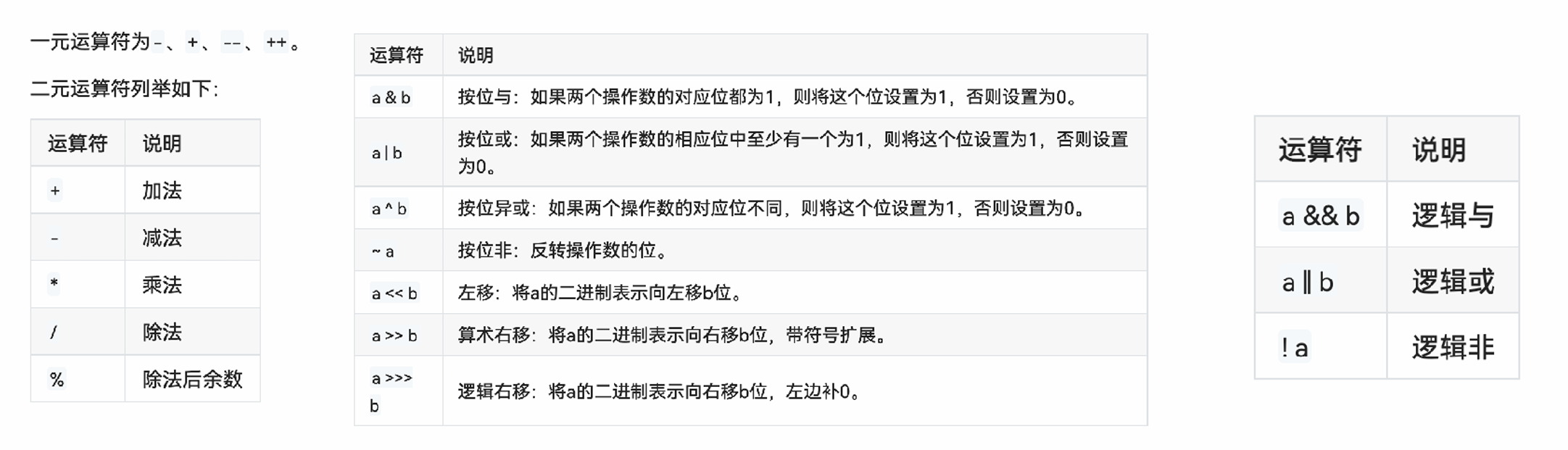
2.2.3 运算符
2.2.3.1 赋值运算符
+=、-=、*=、/=、%=、<<=、>>=、>>>=、&=、 |=、^=
2.2.3.2 比较运算符
==、!=、>、>=、<、<=
2.2.3.3 一元、二元、位、逻辑

2.2.3.4 非空断言运算符
后缀运算符!可用于断言其操作数为非空。
应用于空值时,运算符将抛出错误。否则,值的类型将从T | null更改为T:
class C {
value: number | null = 1;
}
let c = new C();
let y: number;
y = c.value + 1; // 编译时错误:⽆法对可空值作做加法
y = c.value! + 1; // ok,值为2
2.2.3.5 空值合并运算符
空值合并二元运算符??用于检查左侧表达式的求值是否等于null。如果是,则表达式的结果为右侧表达式;否则,结果为左侧表达式。
换句话说,a ?? b等价于三元运算符a != null ? a : b。
2.2.4 语句
if,else,while,switch….略
2.2.5 函数
function add(x:string):string{
let z:string = x
return z
}
2.2.5.1 函数声明
- 可选参数
function add(x?: string): String - 默认参数
function add(x: string=“hello”): String - Rest参数
function add(...xs: string[]): String
函数的最后一个参数可以是rest参数。使用rest参数时,允许函数或方法接受任意数量的实参。
function sum(...numbers: number[]): number {
let res = 0;
for (let n of numbers)
res += n;
return res;
}
sum() // 返回0
sum(1, 2, 3) // 返回6
2.2.5.2 缺省返回值
从函数体内推断出函数返回类型
- ``` typescript
// 显式指定返回类型
function foo(): string { return “foo” }- 不需要返回值的函数 - ```typescript // 推断返回类型为string function goo() { return "goo" } function hi1() { console.log("hi") } function hi2(): void { console.log("hi" )}
- ``` typescript
2.2.5.3 箭头函数或Lambda函数
let sum = (x: number, y: number): number => {
return x + y;
}
箭头函数的返回类型可以省略;省略时,返回类型通过函数体推断。
表达式可以指定为箭头函数,使表达更简短,因此以下两种表达方式是等价的:
let sum1 = (x: number, y: number) => { return x + y; }
let sum2 = (x: number, y: number) => x + y
2.3 闭包
闭包是一种允许内部函数访问其外部函数作用域中的变量的机制。即使外部函数已经返回,内部函数仍然能够“记住”并使用这些变量。
闭包的核心思想是函数在定义时会捕获其词法环境,也就是它定义时所处的上下文,这样即使外部函数已经执行完毕,内部函数仍然能保持对外部函数中的变量的引用。这在状态保持、函数工厂、事件处理等场景中非常有用。
2.3.1 实践处理\函数工厂
function createClickHandler(message: string): () => void {
return (): void => {
console.log(message);
};
}
// 返回值是一个函数
2.3.2 私有变量
function createBankAccount(initialBalance: number) {
let balance = initialBalance;
return {
deposit(amount: number): void {
balance += amount;
},
withdraw(amount: number): void {
if (amount <= balance) {
balance -= amount;
} else {
console.log("Insufficient funds");
},
getBalance(): number {
return balance;
}
};
}
let account = createBankAccount(100);
console.log(account.getBalance()); // 输出: 100
account.deposit(50);
console.log(account.getBalance()); // 输出: 150
account.withdraw(70);
console.log(account.getBalance()); // 输出: 80
2.3.3 延迟执行
function delayedGreeting(name: string, delay: number): () => void {
return (): void => {
setTimeout(() => {
console.log(`Hello, ${name}!`);
}, delay);
};
}
2.3.4 函数的重载Overloading
为同一个函数写入多个同名但签名不同的函数头
function foo(x: number): void; /* 第⼀个函数定义 */
function foo(x: string): void; /* 第⼆个函数定义 */
function foo(x: number | string): void {
/* 函数实现 */
}
foo(123); // OK,使⽤第⼀个定义
foo('aa'); // OK,使⽤第⼆个定义
2.4 类
类声明引入一个新类型,并定义其字段、方法和构造函数。
2.4.1 字段初始化
为了减少运行时的错误和获得更好的执行性能, ArkTS要求所有字段在声明时或者构造函数中显式初始化。这和标准TS中的 strictPropertyInitialization模式一样。
class Person {
name: string // undefined 不合法
setName (n:string): void {
this.name = n;
}
getName(): string {
// 开发者使⽤"string"作为返回类型,这隐藏了name可能为"undefined"的事实。
// 更合适的做法是将返回类型标注为"string | undefined",以告诉开发者这个API所有可能的返回值。
return this.name;
}
}
let jack = new Person();
// 假设代码中没有对name赋值,例如调⽤"jack.setName('Jack')"
jack.getName().length; // 运⾏时异常:name is undefined
2.4.2 继承、接口、重写、重载…
略
2.4.3 对象字面量
对象字面量是一个表达式,可用于创建类实例并提供一些初始值。它在某些情况下更方便, 可以用来代替new表达式。
对象字面量的表示方式是:封闭在花括号对({}) 中的‘属性名:值’的列表。
let c: C = {n: 42, s: 'foo'};
ArkTS是静态类型语言,如上述示例所示,对象字面量只能在可以推导出该字面量类型的上下文中使用。
2.4.4 Record类型的对象字面量
泛型Record
let map: Record<string, number> = {
'John': 25,
'Mary': 21,
}
map['John']; // 25
类型K可以是字符串类型或数值类型,而V可以是任何类型。
2.5 泛型
2.5.1 泛型类和接口
类和接口可以定义为泛型,将参数添加到类型定义中
class CustomStack<Element> {
public push(e: Element):void {
// ...
}
}
let s = new CustomStack<string>(); // 指定Element是string
s.push('hello');
s.push(55); // 将会产⽣编译时错误
2.5.2 泛型约束
泛型类型的类型参数可以绑定。例如,HashMap容器中的Key类型参数必须具有哈希方法,即它应该是可哈希的。
interface Hashable {
hash(): number
}
class HasMap<Key extends Hashable, Value> {
public set(k: Key, v: Value) {
let h = k.hash();
// ...其他代码...
}
}
在上面的例子中,Key类型扩展了 Hashable,Hashable接口的所有方法都可以为key调用。
2.5.3 泛型函数
使用泛型函数可编写更通用的代码。比如返回数组最后一个元素的函数:
function last<T>(x: T[]): T {
return x[x.length - 1];
}
last<number>([1, 2, 3]); // 3
2.5.4 泛型默认值
泛型类型的类型参数可以设置默认值。这样可以不指定实际的类型实参,而只使用泛型类型名称。
interface Interface <T1 = SomeType> { }
2.6 空安全
严格空值检查模式 (strictNullChecks),但规则更严格。在下面的示例中,所有行都会导致编译时错误:
let x: number = null;
let y: string = null;
let z: number[] = null;
可以为空值的变量定义为联合类型T | null。
let x: number | null = null;
2.7 模块
程序可划分为多组编译单元或模块。每个模块都有其自己的作用域,即,在模块中创建的任何声明(变量、函 数、类等)在该模块之外都不可见,除非它们被显式导出。
2.7.1 导出
可以使⽤关键字export导出顶层的声明。
export class Point {
x: number = 0
y: number = 0
constructor(x: number, y: number) {
this.x = x;
this.y = y;
}
}
2.7.2 导入
导入声明用于导入从其他模块导出的实体,并在当前模块中提供其绑定。
导入声明由两部分组成:
- 导入路径,用于指定导入的模块;
- 导入绑定,用于定义导入的模块中的可用实体集和使用形式(限定或不限定使用)。
导入绑定可以有几种形式。
- 假设模块具有路径“./utils”和导出实体“X”和“Y”。
- 导入绑定
* as A表示绑定名称“A”,通过A.name可访问从导入路径指定的模块导出的所有实体:
import * as Utils from './utils'
Utils.X // 表示来⾃Utils的X
Utils.Y // 表示来⾃Utils的Y
2.8 ArkTS容器类库

容器类库:用于存储各种数据类型的元素,并具备一系列处理数据元素的方法
容器类采用了类似静态语言的方式来实现,并通过对存储位置以及属性的限制,让每种类型的数据都能在完成自身功能的基础上去除冗余逻辑,保证了数据的高效访问,提升了应用的性能。
线性容器库: ArrayList 、Vector 、List 、LinkedList 、Deque、 Queue 、 Stack
非线性容器库:HashMap 、HashSet 、TreeMap 、TreeSet、 LightWeightMap 、LightWeightSet 、PlainArray
2.9 编程规范
2.9.1 命名
类名、枚举名、命名空间名采用UpperCamelCase风格
变量名、方法名、参数名采用lowerCamelCase风格
常量名、枚举值名采用全部大写,单词间使用下划线隔开
避免使用否定的布尔变量名,布尔型的局部变量或方法需加上表达是非意义的前缀
2.9.2 格式
使用空格缩进,禁止使用tab字符
行宽不超过120个字符
- 条件语句和循环语句的实现建议使用大括号
- switch语句的case和default需缩进一层
- 表达式换行需保持一致性,运算符放行末
- 多个变量定义和赋值语句不允许写在一行
- 空格应该突出关键字和重要信息,避免不必要的空格
- 建议字符串使用单引号
- 对象字面量属性超过4个,需要都换行
- 把else/catch放在if/try代码块关闭括号的同一行
- 大括号 { 和语句在同一行
2.9.3 编程实践
- 建议添加类属性的可访问修饰符
- 不建议省略浮点数小数点前后的0
- 判断变量是否为Number.NaN时必须使用Number.isNaN()方法
- 数组遍历优先使用Array对象方法
- 不要在控制性条件表达式中执行赋值操作
- 在finally代码块中,不要使用return、break、continue或抛出异常,避免finally块非正常结束
- 避免使用ESObject
- 使用T[]表示数组类型
2.9.4 高性能编程
2.9.4.1 声明与表达式
- 使⽤const声明不变的变量
- number类型变量避免整型和浮点型混用
- 数值计算避免溢出
- 循环中常量提取,减少属性访问次数
2.9.4.2 函数
- 建议使用参数传递函数外的变量
- 避免使用可选参数
2.9.4.3 数组
- 数值数组推荐使用TypedArray
- 避免使用稀疏数组
- 避免使用联合类型数组
- 避免在数值数组中混合使用整型数据和浮点型数据。
2.9.4.4 异常
- 避免频繁抛出异常
3. ArkCompiler和ArkRuntime
3.1 编译与执行
回顾:编译执行

编译器的结构

源代码 –(词法分析)–> 单词流 –(语法分析)–> 语法树 –> 语义分析 –> 中间代码生成 –> 优化 –> 目标代码生成
3.2 ArkCompiler编译器
3.2.1 Java字节码
Class文件结构

3.2.2 方舟编译器




字节码文件格式
abc(ARK Bytecode,方舟字节码)
- 紧凑性
- 二进制文件中的所有引用32位字宽
- 快速访问定位
- 类偏移量的排序列表
- 低内存
- 通过根据数据的常用程度对文件数据进行分组
- 扩展性与兼容性
- 向后兼容
方舟字节码
寄存器
ArkCompiler寄存器要求能够放置对象引用和基本类型,宽度采用64位。寄存器的作用域是以函数栈帧为范围。在字节码 指令编码中,寄存器索引支持4位、8位以及16位的变长编码,在支持方法内不同数量范围的寄存器寻址的同时减小字节码 尺寸。累加寄存器
累加寄存器,俗称累加器,是⼀个特殊的寄存器,被指令隐含使用。使用累加器的主要目的是在不损失性能的前提下改善指令编码密度。在ArkCompiler字节码中,上⼀条指令利用累加器作为结果输出,下⼀条指令将此累加器作为输入,可以有效改善指令密度,减小字节码的尺寸。同时,通过在生成字节码阶段的数据流及控制流分析和优化,前端编译器可以有效消除冗余的累加器load和store操作。
调用序列
当一个call指令被调用后,一个函数栈帧就会被创建。函数参数会从调用者栈帧拷贝过累加器传递给调用者。否则,调用者 帧中的累加器内容被视为未定义,不应在已验证的字节码中读取。基本类型支持
ArkCompiler字节码提供对32位(i32)和64位(i64)整型数值的寄存器操作支持,8位和16位数值通过扩展到32位来模 拟。支持对IEEE-754双精度浮点f64值的寄存器的操作,f32数据类型(IEEE-754单精度)也通过转换为f64值进行模拟。 基本数据类型不需要虚拟机进行记录、跟踪和推导,而是通过操作不同基本数据类型的专⽤字节码进行表示,包括整数值的符号性。为了更有效地利用字节码的指令空间,设计中对高频使用的数据类型和操作引入更多的专用字节码,而对低频使用的数据类型和操作采用更通用的字节码。语言相关类型支持
ArkCompiler根据其执行的语言支持层次化的类型系统。这样,创建或者从常量池加载的字符串、数组、异常对象等,都 是含有相应层次关系的、和具体语言规范相匹配的数据对象。
动态类型语言支持
为支持类似JS/TS的动态类型语言,ArkCompiler通过特殊的标记值(“Any”)表示动态类型值,其包装了值本身和相应的 类型信息(包括基本类型和对象引用类型数据)。虚拟寄存器的宽度可以容纳“Any”值。同时,在动态类型语言代码的执行上下文中,也可能使用到包含类型检查指令在内的静态确定类型指令序列,以表示动态类型相关语义。
累加器
方舟字节码中,存在⼀个名为累加器(accumulator,也简称作acc)的不可见寄存器。acc是许多指令的默认目标寄存器,也是许多指令的默认参数。acc不占用编码宽度,有助于产生更为紧凑的字节码。
示例代码:
function foo(): number {
return 1;
}
字节码中的相关指令:
.function any .foo(any a0, any a1, any a2) {
ldai 0x1
return
}
指令ldai 0x1:将整型字面量1加载到acc中; 指令return:将acc中的值返回。
Header
文件头魔数,值必须是’P’ ‘A’ ‘N’ ‘D’ ‘A’ ‘\0’ ‘\0’ ‘\0’
字节码指令
- 一条方舟字节码指令,由操作码(指令的名称)和指令入参列表组成。操作 码包含无前缀的操作码和有前缀的操作码两种情况。寄存器、立即数以及 string id/method id/literal id,均可以作为指令的入参,除此之外,部分指令中使用累加器作为默认参数。
- 方舟字节码中,除寄存器和累加器之外,还存在全局变量、模块 (module)命名空间和模块变量、词法环境和词法变量、补丁变量4种值存储方式。指令可以使用这4种储值位置中的值作为入参。
字节码构成
- 操作码与前缀
- 方舟字节码中的操作码通常被编码为⼀个8位的值,因此至多只能有256个操作码。随着方舟编译器运行时功能的演进,字节码的数量也在逐步增加,已经超过了256个。因此,方舟字节码引入了前缀(prefix),将操作码最大宽度从8位扩展到16位。8位操作码(无前缀的)用于表示频繁出现的指令, 16位操作码(有前缀的)用于表示出现频率不高的指令。
- 带前缀的操作码为小端法存储的16位值,由8位操作码和8位前缀组成,编码规则为:操作码左移8位,再与前缀相或。
- 寄存器与累加器
- 方舟虚拟机模型基于寄存器,所有的寄存器均是虚拟寄存器。当寄存器中存放原始类型的值时,寄存器的宽度是64位;当寄存器中存放对象类型的值时,寄存器的宽度适应为足够宽,以存放对该对象的引用。
- 方舟字节码中,存在一个名为累加器(accumulator,也简称作acc)的不可见寄存器。acc是许多指令的默认目标寄存器,也是许多指令的默认参数。 acc不占用编码宽度,有助于产生更为紧凑的字节码。
- 立即数
- 方舟字节码中部分指令采用常数形式来表示整型数值、双精度浮点型数值、跳转偏移量等数据。这类常数被称为立即数,可以是8位、16位、32位或64 位。
- 方法索引、字符串索引、字面量索引
- 方舟字节码中存放着源文件中使用到的所有方法、字符串和字面量数组的偏移量。其中,字面量数组中存放着各种字面量数据,例如整型数字、字符串偏移量和方法偏移量。在方舟字节码指令中,这些方法、字符串以及字面量数组的索引都是16位的,分别被称作方法索引(method id)、字符串索引 (string id)以及字面量索引(literal id)。这些索引被编码在指令中,以引用方法、字符串和字面量数组。
值存储方式- 全局变量
在Script编译模式下,全局变量是一个存储在全局唯一的映射中的变量,其键值为全局变量的名称,值为全局变量的值。全局变量可通过全局(global)相关的指令进行访问。示例代码:
function foo(): void {
a += 2;
b = 5;
}






